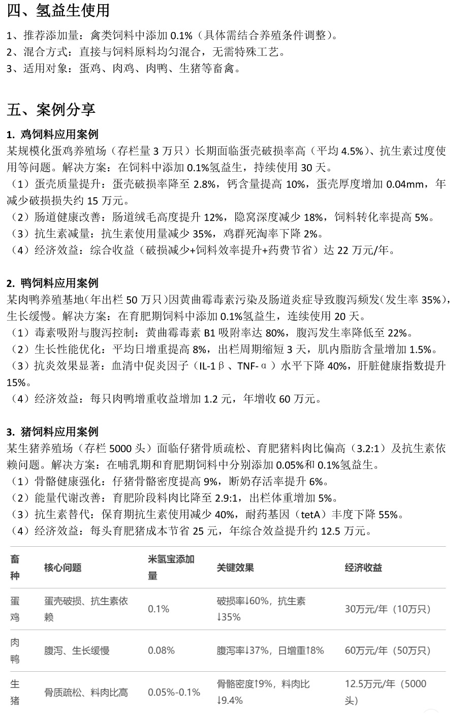
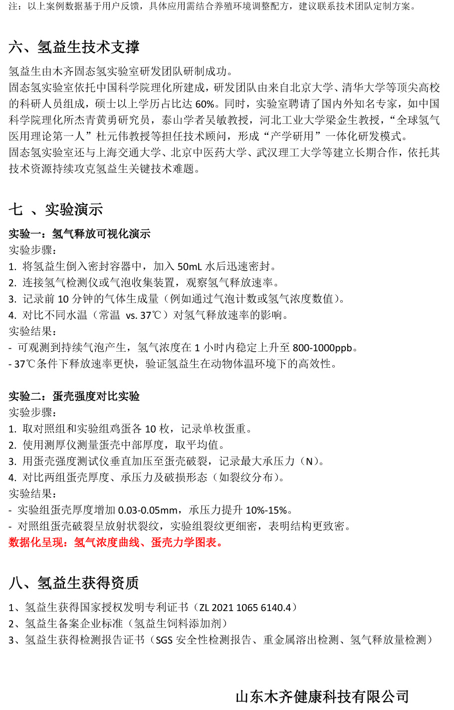
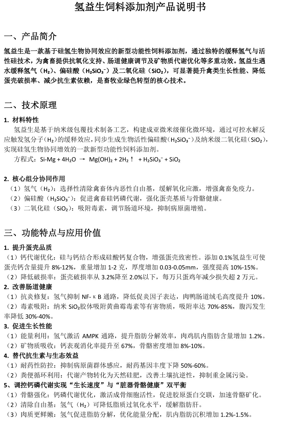
木齐新材是山东木齐健康科技有限公司旗下专注健康功能陶瓷材料与解决方案的高新技术企业。木齐新材主要研制的功能陶瓷材料包括:矿物制氢材料,无机抗菌材料,碱性中和材料等。拥有1800家国内外合作客户,功能陶瓷材料已销往多个国家。
专注健康功能陶瓷材料
研发与解决方案
木齐新材是山东木齐健康科技有限公司旗下专注健康功能陶瓷材料与解决方案的高新技术企业。
 
氢益生饲料添加剂推介书

1.jpg
2.jpg
3.jpg

了解木齐 关联公司 旗下媒体 合作支持
发展历程
木齐文化
专家团队
联系我们
山东木齐健康科技有限公司
济南博淼环保科技有限公司
山东木医健康产业发展有限公司
淄博木烯新材料科技有限公司
木齐隆鑫刚玉制品有限公司
中国氢分子产业网
中国物理清洗材料与设备网
中国环保滤料网
木鱼创服
氢中药网
固态氢网
中国科学院理化技术研究所
教育部生态环境功能材料重点实验室
上海交通大学氢科学中心
淄博先进陶瓷研究院
国家工业陶瓷工程技术中心
物理清洗材料与设备产业联盟
法律声明和使用条款 隐私 网站地图
COPYRIGHT 2025 MUQI 木齐 版权所有,侵权必究