木齐新材是山东木齐健康科技有限公司旗下专注健康功能陶瓷材料与解决方案的高新技术企业。木齐新材主要研制的功能陶瓷材料包括:矿物制氢材料,无机抗菌材料,碱性中和材料等。拥有1800家国内外合作客户,功能陶瓷材料已销往多个国家。
专注健康功能陶瓷材料
研发与解决方案
木齐新材是山东木齐健康科技有限公司旗下专注健康功能陶瓷材料与解决方案的高新技术企业。
 
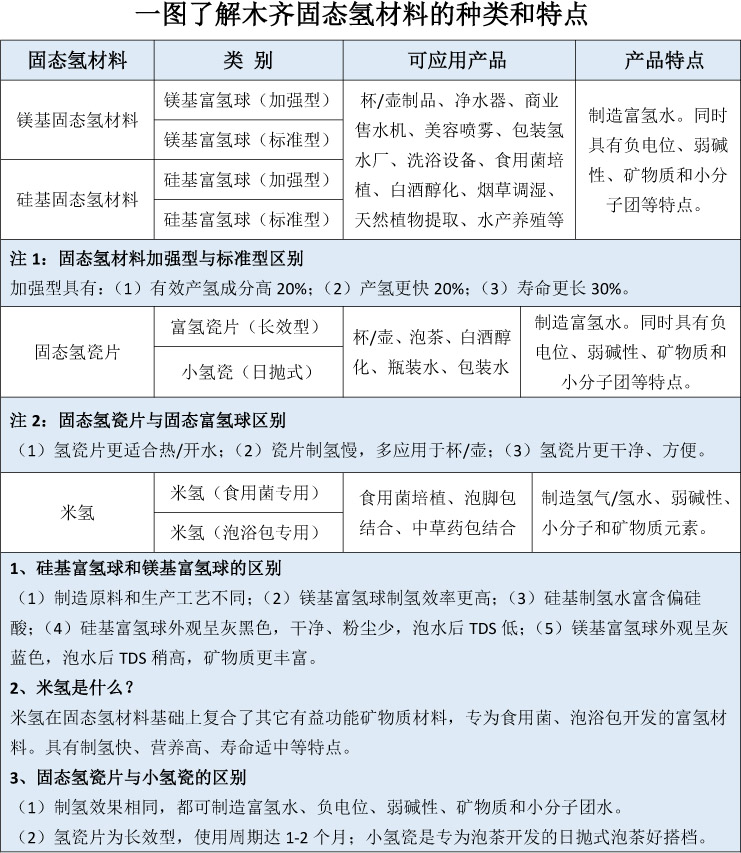
一图了解木齐富氢材料种类

了解木齐 关联公司 旗下媒体 合作支持
发展历程
木齐文化
专家团队
联系我们
山东木齐健康科技有限公司
济南博淼环保科技有限公司
山东木医健康产业发展有限公司
淄博木烯新材料科技有限公司
木齐隆鑫刚玉制品有限公司
中国氢分子产业网
中国物理清洗材料与设备网
中国环保滤料网
木鱼创服
氢中药网
固态氢网
中国科学院理化技术研究所
教育部生态环境功能材料重点实验室
上海交通大学氢科学中心
淄博先进陶瓷研究院
国家工业陶瓷工程技术中心
物理清洗材料与设备产业联盟
法律声明和使用条款 隐私 网站地图
COPYRIGHT 2025 MUQI 木齐 版权所有,侵权必究